Gobierno Corporativo
Be Grand® ha implementado un Modelo de Gobierno Corporativo con base en el Código de Principios y Mejores Prácticas de Gobierno Corporativo del Consejo Coordinador Empresarial, convencido que el buen gobierno favorece niveles de eficiencia, apoya la calidad, asegura la transparencia, rendición de cuentas y adecuada diseminación de información sobre sus condiciones financieras, corporativas y operativas.


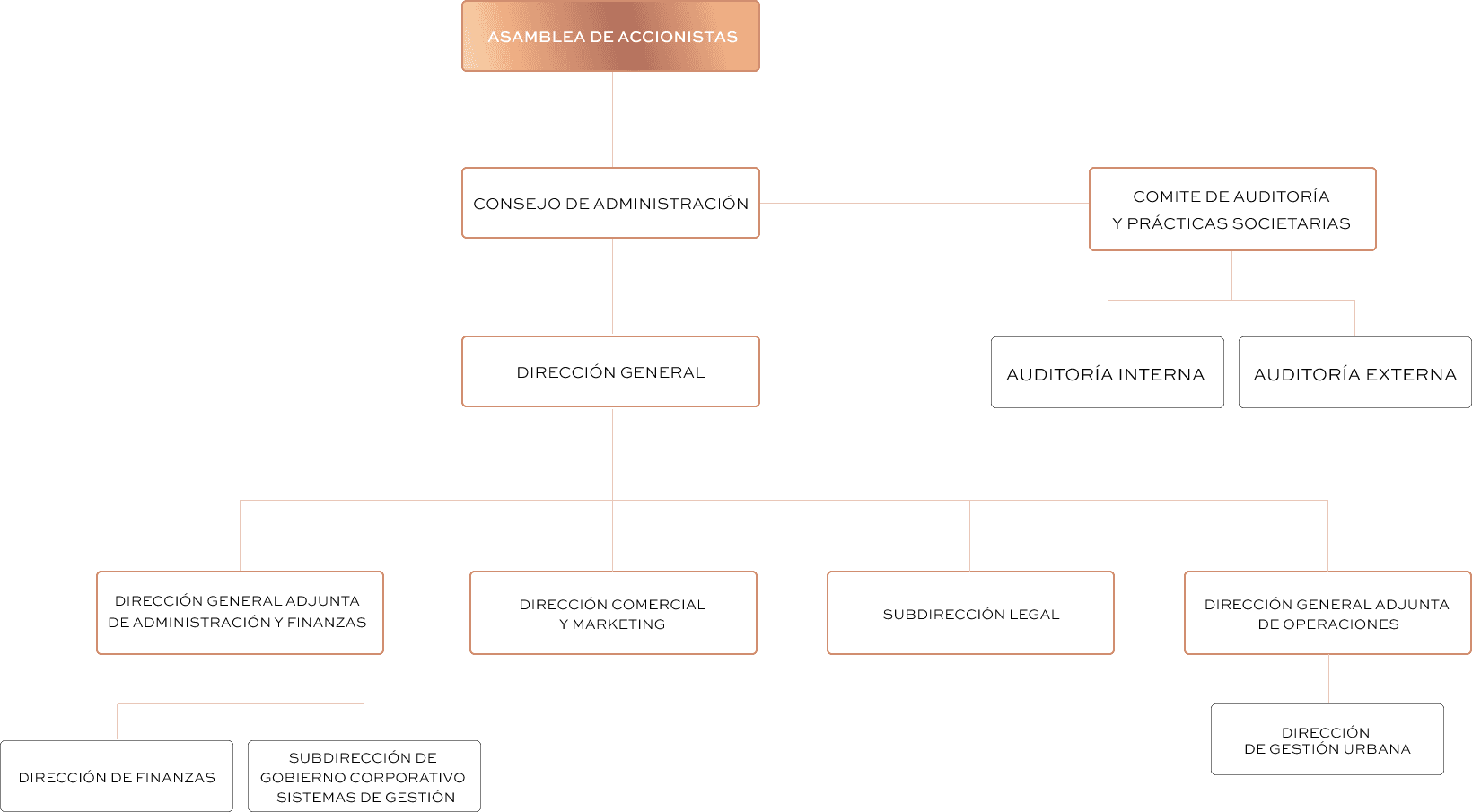
El Consejo de Administración integra además de Consejeros Patrimoniales, 43% de Consejeros Independientes, que son profesionales destacados con especialidad en diversas disciplinas financieras, de planeación estratégica, legales, de cumplimiento y control interno, con una reputación intachable y reconocido prestigio.
El Consejo de Administración cuenta con el Comité de Auditoría y Prácticas Societarias que garantiza la independencia de las funciones tanto de Auditoría Externa como Interna, y demás que le son inherentes con base al Código de Principios y Mejores Prácticas de Gobierno.
DE ÉTICA Y DE LAS POLÍTICAS
CORPORATIVAS
Al citar Be Grand® nos referimos a Be Grand Holding S.A. de C.V., sus accionistas, subsidiarias, o sociedades relacionadas y sus empresas.
Los responsables de la observancia tanto del Código de Ética como de las Políticas Corporativas y los procedimientos inherentes son: Consejeros, Directivos, Colaboradores, Proveedores, Prestadores de Servicios, interesados en establecer relaciones de negocio con Be Grand® y en su caso, Clientes.
Be Grand® promueve y compromete a sus directivos para modelar y liderar con el ejemplo la cultura de cumplimiento y de altos estándares éticos.
Asimismo, se compromete y hace extensivas estas políticas a sus Colaboradores, Agentes, Representantes, Terceros Interesados, Proveedores, Prestadores de Servicio, Clientes y todos aquellos que quieran establecer relaciones de negocio con Be Grand®, incluyéndolo en Códigos, Decálogos de Proveedores y Prestadores de Servicios y en su caso en contratos.
Ante el incumplimiento aplica cero tolerancia y acciones disciplinarias, correctivas y de sanción conforme a la normatividad laboral correspondiente, desde acción disciplinaria hasta término de la relación laboral si la falta lo amerita y en su caso, las acciones legales procedentes. Y cuando el incumplimiento involucra terceros, término de la relación comercial.
CÓDIGO DE ÉTICA
La toma de decisiones y nuestro diario actuar está regido por nuestro Código de Ética fundamentado en el principio esencial de todos en Be Grand® debemos elegir “hacer lo correcto” motivándonos a conducirnos de manera ética, profesional y responsable ante todas las situaciones que se nos presenten y absteniéndonos de realizar actos que afecten negativamente a los intereses de la empresa o de la sociedad.
Este código es también de observancia obligatoria para nuestros Accionistas, Consejeros, Consejeros Independientes, Directivos y todo Tercero con quien interactuemos.
El código es revisado anualmente y es el Comité de Ética quien promueve y monitorea su cumplimiento y en su caso, atiende los casos de denuncia.
MANUAL DE POLÍTICAS CORPORATIVAS, MANUALES DE POLÍTICAS Y PROCEDIMIENTOS Y MANUALES DE POLÍTICAS ESPECÍFICAS
El Manual de Políticas Corporativas establece las directrices para orientar las tomas de decisiones y acciones diarias sobre temas específicos de gestión en la empresa.
Los Manuales de Políticas y Procedimientos incluyen temas relativos a estrategia, macroprocesos y procedimientos, así como funciones de Gobierno, Operativas y de Control, Vigilancia, Riesgo y Cumplimiento.
Esta estructura normativa propicia claridad en la organización, estructuras, facultades, descripción de objetivos, cadenas de mando y liderazgo; contribuyendo a la transparencia tanto a la organización como a las acciones y aporta a su adecuado funcionamiento.
Por su naturaleza se tienen políticas específicas y mecanismos implementados para prevenir y combatir la corrupción, fraudes, soborno y cualquier tipo de prácticas ajenas a la ley, así como para tomar acciones en contra de la impunidad fomentando un compromiso con la legalidad, respeto a leyes nacionales e internacionales aplicables y cero tolerancia al incumplimiento.
Todos los manuales son revisados periódicamente y anualmente todos los Consejeros, Directivos, Colaboradores refrendan su compromiso de conocimiento y cumplimiento de las disposiciones en ellos contenidas.
COMPROMISO CON LA LEGALIDAD POLÍTICA DE CUMPLIMIENTO
Be Grand® está comprometido con el cumplimiento de todas las regulaciones nacionales e internacionales que le son aplicables; por ello, con el objetivo de garantizar el cumplimiento y establecer una filosofía de tolerancia cero respecto de las conductas que pueden entrañar incumplimientos a la normativa vigente y a las políticas y procedimientos internos establecidos, considera en su estructura la función de compliance, que es la encargada de monitorear el cumplimiento y en su caso, actuar en consecuencia con las sanciones laborales o incluso legales que correspondan al incumplimiento.
POLÍTICA ANTICORRUPCIÓN, SOBORNO Y FRAUDE
Be Grand® minimiza su exposición al fraude, la corrupción, pago de sobornos o pagos facilitadores, mediante el desarrollo e implementación de políticas, procedimientos y controles eficaces y eficientes para prevenirlo.
Entendiéndose como corrupción la acción y efecto de corromper (sobornar, romper, pervertir, dañar). Citando enunciativa más no limitativamente los siguientes ejemplos:
- Tráfico de influencias
- Soborno
- Fraude
- Dádivas a cambio de un beneficio
- Pagos facilitadores
- Solicitudes ilegales
- Abusos de poder
- Uso ilegal o con malas intenciones de los bienes que han sido conferidos para otro uso
En caso de producirse toma acciones firmes y enérgicas contra cualquier persona o grupo que cometa el fraude y/o corrupción en contra de Be Grand®.
Así mismo, capacita y sensibiliza en el riesgo de fraude, corrupción, sobornos y/o pagos facilitadores; a sus colaboradores durante su inducción a la empresa y una recertificación vía e-learning cuando menos anualmente. Todo ello con el propósito de fortalecer su compromiso de actuar con base en altos estándares legales, éticos y morales.
Estos principios también son de aplicación y observancia para sus Clientes, Proveedores, Prestadores de Servicio y cualquier Persona Física o Moral que colabore con Be Grand®, mediante el Decálog de Proveedores.
POLÍTICA PREVENCIÓN DE LAVADO DE DINERO
Es política de Be Grand® establecer las estructuras y recursos necesario ya sea humanos, financieros, de proceso y tecnología necesarios para implementar, monitorear permanentemente y mantener actualizado y confiable el Programa de Prevención de Operaciones con Recursos de Procedencia Ilícita (Lavado de Dinero), y dar cumplimiento en tiempo y forma a la legislación vigente.
POLÍTICA DE HOSPITALIDAD Y VIAJES
Es política de Be Grand® que los gastos inherentes a viáticos, hospedaje, entrenamiento y comidas de negocios, generados con motivo de una comisión encomendada a sus miembros del Consejo de Administración, Directivos y Colaboradores o Comisionados, sean facturados y pagados por Be Grand® de acuerdo a las Políticas y Procedimientos Internos establecidos.
POLÍTICA DE RECEPCIÓN DE REGALOS
El Código de Ética de Be Grand® señala que:
Los consejeros, directivos, colaboradores de Be Grand® así como sus familiares deberán de rechazar regalos (servicios, tarjetas de regalo, favores, subsidios, bienes, descuentos, viajes o entretenimientos), ofrecidos por terceros entre los que se mencionan enunciativa más no limitativamente clientes, proveedores, prestadores de servicios, autoridades.
Ocasionalmente habrá situaciones en las que rechazar un regalo sea penoso y poco práctico. En tales casos se podrán aceptar obsequios en nombre de Be Grand® los cuales deberán ser entregados al área de Recursos Humanos, mediante la requisición del formato establecido para ello. Los regalos serán sorteados en la fiesta de fin de año entre todos los colaboradores, evitando un posible conflicto de interés. Esta disposición no es aplicable a dinero, el cual está expresamente prohibido.
Todos los que participamos con Be Grand® somos corresponsables de dar a conocer nuestra postura de no recibir regalos tanto a proveedores como a clientes, especialmente previo a los períodos de regalos por festividades.
POLÍTICA DE INTERÉS Y PARTES RELACIONADAS
Todos los que participamos en Be Grand® debemos abstenernos de situaciones en que tengamos un potencial conflicto de interés. Entendiéndose como Conflicto de Interés, el actuar o participar en situaciones en las que tengamos un interés personal, amistoso, financiero o de otra índole, contrario a los intereses de la sociedad o buscar que se reditúe un beneficio personal.
En caso de existir un conflicto de interés, debemos informar el hecho al Comité de Ética y abstenernos de participar y estar presentes en la deliberación, decisión y votación de dicho asunto.
POLÍTICA DE DONACIONES Y CONTRIBUCIONES POLÍTICAS
Be Grand® está comprometido con la legalidad, honestidad y transparencia, por ello todo donativo que realice la empresa debe ser revisado por la Dirección Jurídica para garantizar que cumple con la estrategia corporativa e invariablemente serán mediante cheque o transferencia bancaria.
Los Directivos y Colaboradores de Be Grand® pueden realizar donativos a título personal cuidando siempre hacerlo mediante cheque o transferencia bancaria, y en su caso podrán ser en especie cuando la emergencia así lo amerite.
Queda expresamente prohibido hacer contribuciones políticas de cualquier tipo y evitar todo riesgo de interpretación de soborno o pago facilitador.
SANCIONES
Cualquier incumplimiento a las presentes Políticas, internamente será sancionado por el Comité de Ética y, dependiendo la gravedad de la falta, la sanción podrá ir desde la amonestación, hasta el despido inmediato de quien lo cometa. El incumplimiento por terceros con esta Política puede resultar en la modificación o cancelación de la relación comercial con el tercero por parte de Be Grand®, conforme con las obligaciones contractuales y las leyes aplicables. De forma externa, la sanción corresponderá a lo establecido en el marco normativo vigente correspondiente, principalmente en el Código Penal Federal, la Ley General de Responsabilidades Administrativas (LGRA) y del Sistema Nacional Anticorrupción de México.
ÉTICA POLÍTICA DE SISTEMA DE DENUNCIAS
Be Grand® ha implementado un Sistema Integral de Ética cuyo objetivo establece los mecanismos idóneos para que en caso de que se identifique una conducta contra los principios éticos y valores de la empresa, esta pueda ser reportada tanto interna como externamente y con la confianza de que el denunciante se mantenga anónimo*, si así decide hacerlo, se garantice su integridad protegiéndolo de represalias, y en su caso, colabore con la investigación y sea informado de la conclusión del caso reportado.
Los medios disponibles para realizar el reporte son:
- Línea Telefónica sin costo: 01 800 108 0050
- Página Web: https://www.tipsanonimos.com/eticabegrand
- Intranet institucional
- E-mail:
- Fax: 01 (55) 5255 1322
- Apartado Postal: Galaz, Yamazaki, Ruiz Urquiza, S.C., A.P. (CON-080), Ciudad de México, CP 06401
- Página de internet de Be Grand® - www.begrand.mx
*Confidencialidad de los denunciantes Nuestro servicio tercerizado para el sistema integral de ética nos garantiza cubrir la confidencialidad de nuestros denunciantes mediante protocolos de seguridad de la información vía ISO 27001, los reportes son enviados en un formato PDF encriptado con password individual para su consulta, de igual forma el acceso a la plataforma D. Reports está controlado por usuario y doble autentificación. Por otro lado, si el denunciante solicita su anonimato es nuestra responsabilidad proteger su decisión, nuestro sistema no proporciona el número de teléfono, ni la IP, ni el correo electrónico desde el que hace la denuncia, tampoco se comparten grabaciones, los reportes tienen cierto nivel de saneamiento que no permiten identificar la identidad del denunciante.
COMITÉ DE ÉTICA Y ATENCIÓN DE DENUNCIAS
El Comité de Ética en coordinación con el asesor externo independiente, cuenta con los procedimientos, especialistas y recursos, para la atención de denuncias, garantizando que los casos sean investigados tanto interna como externamente, y en su caso sancionados de acuerdo a la legislación laboral y jurídica en caso de proceder.
El proceso de denuncia e investigación independiente favorece que aún los miembros del Comité de Ética y Directivos relevantes, sean denunciados. Así como en su caso, contratar los servicios especiales requeridos o buscar cooperación de terceros de los sectores público y privado, para el esclarecimiento de las denuncias.


